NEWS

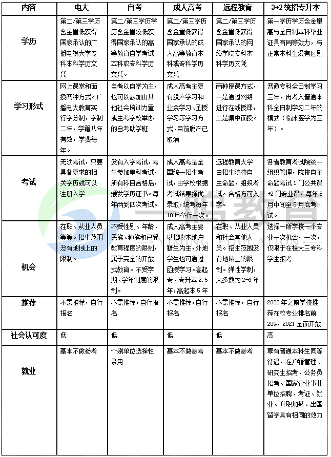
库库老师总结:电大在学习形式上与许多和远程教育相似的地方,也是在职人员绝佳的选择。最大的优势就是免试入学,且学费最低。
成人高考是由普通高校组织开展的,和普通高考最为相似,因此受欢迎度最高,常年以来为学历提升的主力军。但是成人高考的文凭认可度并不比电大、远程高,他们同属一个层次,不存在优劣之分,这是大众经常存在的理解上的误区 。远程教育学习形式灵活,通过网络即可进行学习,突破时间和地域的限制,非常适合在职人员,尤其是外地学员。在统招专升本未开放前,自考是几种学历提升途径中最难的一种,学历也是公认的认可度最高的。统招专升本是几种学历提升途径中最难的一种,但是学历也是公认的认可度最高的。与正常本科毕业生没有区别。享有普通本科生同等待遇,在户籍管理、研究生招考、公务员招考、国家企业事业单位招聘、考证、就业、升职加薪、出国留学具有相同的效力。