湖南财政经济学院

  • 官方网址: http://www.hufe.edu.cn/
  • 官方电话:0731-88811788
  • 电子邮箱:2622247961@qq.com
  • 院校地址:湖南省长沙市枫林二路139号

湖南财政经济学院 2022年专升本《英语口语》课程考试大纲

1.考试的基本要求

要求考生掌握并能恰当运用英语语音、词汇、语法的基础知识,具有在某一语境下获取和处理信息,用英语进行思维和表达的能力。


2.考试的范围和内容

本科目考试对象为参加选拔考试的所有商务英语专业考生。

本测试包括朗读部分和口头表达部分,采取与口试老师对话的形式,由口试老师打分。


3. 考试题型和分值结构(100分)

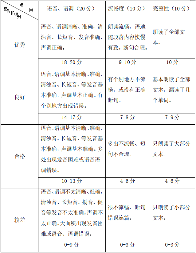
1)朗读部分  40分

(1)应试学生现场朗读指定文章。

(2)考生有30秒的时间作准备,大致浏览全文。30秒后开始计时朗读,限时3分钟内完成朗读。

(3)由口试老师根据该考生朗读情况进行打分。具体评分细则参考下表:


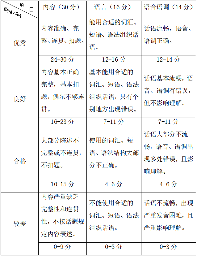
2) 口头表达  60分

(1)采取与口试老师对话的形式,包括回答问题、表述观点等形式。

(2)考生根据所朗读的文章,回答与文章内容相关的3-5个问题。要求用英语进行口头表达。

(3)由口试老师根据考生回答问题情况进行打分。具体评分细则参考下表:



4.考试形式 

口试。


5.考试时间

8-10分钟。


6.主要参考书目

1) 杨立民.现代大学英语口语(第1册).北京:外语教学与研究出 版社,2021年.

2) 杨立民.现代大学英语口语(第2册).北京:外语教学与研究出版社.2021年.