一、考试性质
湖南应用技术学院 2022 年“专升本”选拔考试是为招收优秀专科毕业生升入本科阶段学习而设置的选拔考试。它的主要目的是测试考试的各项素质和能力。包括对森林培育学课程各项内容的掌握程度和应用相关知识解决问题的能力。考试对象为参加“专升本”选拔的高职高专的专科毕业生。并报考林学、园艺等专业的考生。
二、考试的基本要求
要求考生系统地理解森林培育学课程的基本概念、基本理论,掌握林木种苗培育、森林营造、森林抚育与收获的基本方法。要求考生具有掌握森林培育的基本原理和基础理论,重点熟悉不同林种、树种的培育技术,解决生产实践的各种问题,提高森林培育的科技水平和森林生产力等能力和综合运用所学知识分析和解决问题的能力,能达到本科阶段学习所需要的素质、知识和能力基本要求。
三、考试方法和考试时间
森林培育学考试采用闭卷笔试,试卷满分 100 分,考试时间为 100 分钟。
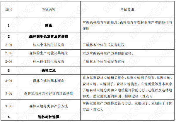
四、考试内容和考试要求




五、试卷题型及分值分布
1. 名词解释(3*5=15 分) 2. 选择题(2*10=20 分)3. 填空题(1*20=20 分) 4. 简答题(3*10=30 分)5. 论述题(1*15=15 分)
六、教学参考书
[1]翟明普主编.森林培育学(第三版),中国林业出版社,2016.
[2]孙时轩主编. 林木育苗技术,金盾出版社,2002.