一、考试性质
湖南应用技术学院 2022 年“专升本”选拔考试是为招收优秀专科毕业生升入本科阶段学习而设置的选拔考试。《财务管理》课程以考察财务管理学科基础知识、基本理论和基本方法为目标,注重考察对财务管理基本理论和方法的应用能力。考试对象为参加“专升本”选拔的高职高专的专科毕业生,并报考财务管理专业的考生。
二、考试的基本要求
考核的要求由简到繁分为“基本概念与原理”、“基本方法的初级应用”、“概念、原理与方法的综合应用”三个层次。“基本概念与原理”部分以客观题形式(单选、多选、判断)考核:要求学生能对基本概念和原理正确理解,抓住其关键点和相关理论依据,能在有关问题中认识和再现它们;“基本方法的初级应用”部分以简答题形式考核,要求学生能理清概念、原理所对应方法的关联关系,学会选用恰当的方法解决较为直观的问题;“概念、原理与方法的综合应用”部分以计算题形式考核:要求学生对相关概念、原理、方法有较为透彻的理解,并能将其进行综合分析应用,解决一些本课程中最重要且较复杂的问题。。
三、考试方法和考试时间
《财务管理》考试采用闭卷笔试,试卷满分 100 分,考试时间为100 分钟。
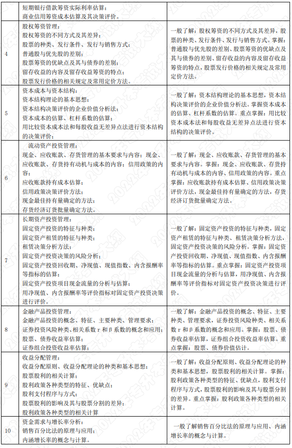
四、考试内容和考试要求


五、试卷题型及分值分布
1.单项选择题: (20*1=20 分)
2.多项选择题: (10*2=20 分)
3.判断题: (10*2=20 分)
4.简答题: (4*6=24 分)
5.计算题: (2*8=16 分)
六、教学参考书
[1]陶新元.财务管理.中国财政经济出版社.2018 年.