一、考试性质
湖南应用技术学院 2022 年“专升本”选拔考试是为招收优秀专科毕业生升入本科阶段学习而设置的选拔考试。《国际贸易理论》是电子商务专业的必修课程,是一门专门研究国际间商品交换的具体过程的学科,是一门具有涉外活动特点的实践性很强的综合性应用性科学。考试对象为参加“专升本”选拔的高职高专的专科毕业生,并报考电子商务专业的考生。
二、考试的基本要求
考生通过本课程学习,要求掌握外贸业务的基本理论、基本知识和基本技能,了解进出口交易程序和国际货物买卖合同条款的拟定方法和技巧,从而在进出口业务活动中,既能正确贯彻我国对外贸易的方针政策,确保最佳经济效益,又能按国际贸易法规办事,成为外贸实用型人才,最终能达到本科阶段学习所需要的素质、知识和能力基本要求。
三、考试方法和考试时间
《国际贸易理论》考试采用闭卷笔试,试卷满分 100 分,考试时间为100 分钟。
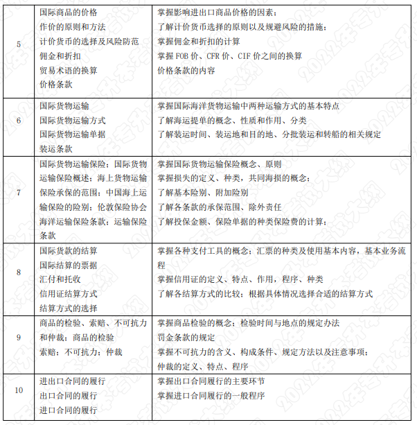
四、考试内容和考试要求


五、试卷题型及分值分布
1.单项选择题:(15*1=15 分)
2.多项选择题:(5*2=10 分)
3.名词解释:(5*3=15 分)
4.简答题:(5*6=30 分)
5.综合应用题:(2*15=30 分)
六、教学参考书
[1]吴国新.国际贸易实务.北京:机械工业出版社,2007.
[2]柯晶莹.国际贸易实务.长沙:湖南师范大学出版社,2019.