湖南应用技术学院

  • 官方网址: http://www.hnyyjsxy.com
  • 官方电话:0736-7388388
  • 电子邮箱:tongde@tongde.com
  • 院校地址:湖南省常德市鼎城区善卷路

湖南应用技术学院2022年“专升本”选拔考试《行政管理学》考试大纲

一、考试性质

湖南应用技术学院 2022 年“专升本”选拔考试是为招收优秀专科毕业生升入本科阶段学习而设置的选拔考试。它的主要目的是测试考生运用所学行政管理知识分析问题和解决问题的能力。考试对象为参加“专升本”选拔的高职高专的专科毕业生。并报考行政管理专业的考生。


二、考试的基本要求

要求考生掌握《行政管理学》基本理论,掌握行政管理原理、行政环境、行政职能、行政组织、人事行政、行政领导与行政监督、行政决策与行政执行、行政方法与行政效率、行政发展等基本知识,认识行政管理学的基本学科体系和范式架构。考查学生综合运用所学知识分析问题和解决问题的能力。


三、考试方法和考试时间

《行政管理学》考试采用闭卷笔试,试卷满分 100 分,考试时间为100 分钟。


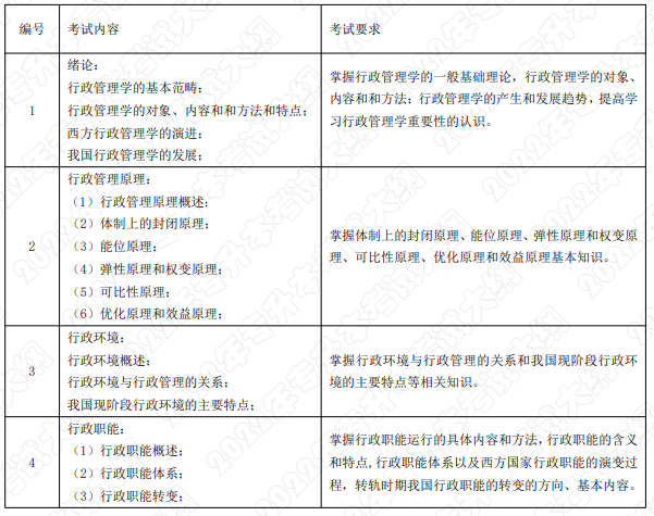
四、考试内容和考试要求

image.png

image.png

五、试卷题型及分值分布

1.单项选择题:(20*1=20 分)

2.多项选择题:(10*2=20 分)

3.名词解释题:(4*5=20 分)

4.简答题 (4*6=24 分)

5.论述题 (1*16=16 分)


六、教学参考书

[1]杜宝贵.行政管理学概论.高等教育出版社 2017 年.