一 考试项目与分值
艺术体操考试项目包括专项素质和专项技术两大类。
(一)专项素质(40 分):纵劈叉 10 分、横劈叉 10 分、桥 10 分、双手握棍转肩 10 分;
(二)专项技术(60 分):包括徒手规定动作和球的规定动作,其中徒手规定动作占 40 分,球的规定动作占 20 分。
二 考试细则
(一)规定动作图解及说明(见附图);
(二)参照最新国际体联艺术体操评分规则进行测评,实行10 分制评分;
(三)专项技术进行成套动作考试;
(四)考试时,考生应按项目要求着装与鞋。
三 评分细则
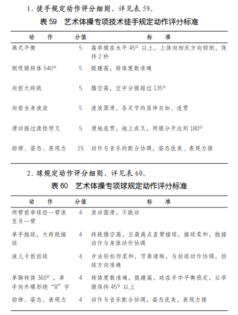
(一)艺术体操专项素质评分细则,详见表 58。
艺术体操专项素质评分标准:

(二)专项技术评分细则
艺术体操专项技术徒手规定动作评分标准:

专项技术采用 3 人评分制,去掉一个最高分和最低分,中间 分为最后得分 。
艺术体操徒手规定动作图解
预备姿势:面向第八点五位站立,手一位,头向 1 点
第一个八拍:

第 一 拍 上右脚,左脚后下举,同时两臂由一位侧拉至七位
第 二 拍 左脚始向前碎步跑 2-3 步
第 三 拍 成左侧弓步姿势,同时手成反五位
第 四 拍 移重心至右脚,左脚向右前交叉一步,两臂经交叉下举
第 五 拍 右脚向右上前立,左脚向下举,同时右臂前上举,左臂后下举
第六至七拍 左脚始向 2 点碎步跑 4-6 步
第 八 拍 左脚直腿站立,右腿屈膝后举,两臂反五位
第二个八拍:

第三个八拍:

第 一 拍 上步(左)正踢(右)腿 两臂侧下举
第 二 拍 踢腿脚开始向右斜方退两步
第三至四拍 成左弓步右臂上举,左臂侧举
第五至八拍 右脚向前同时做全身波浪
第四个八拍:

第一至二拍 左脚始向后碎步,同时右臂开始向后依次大绕环
第三至四拍 同 1-2 第 4 拍成双脚立,手三位
第五至六拍 右脚始滚动步四次,同时上体后波浪
第七至八拍 左脚上步经四位蹲成前站后点地姿势,同时移重 心,右脚后点地,两臂成五位
第九至十拍 侧吸退转 540°。(左右均可)
第五个八拍:

第 一 拍 上右脚做踏跳
第 二 拍 左脚蹬地做猫跳 (屈膝交换腿跳)
第 三 拍 左脚上步成弓步,同时两臂摆至右侧
第 四 拍 臂三位从右至左绕环一周,同时涮腰
第五至六拍 阿拉卑斯转体 360。
第六个八拍:

第一至二拍 面向二点,右脚在前的并步跳,同时两臂侧平举
第三至四拍 右脚在前连续二次跨跳
第 五 拍 左脚始向前二步,左脚在前的滑叉成左手撑地,右 手上举右脚并左脚,同时左转 180°两臂支撑
第 六 拍 右脚半劈腿座,同时右手撑地,左手上举头向 1 点
第七至八拍 经并腿座同时向左转 180°成双腿脆立,两臂侧 平举
第七个八拍:

第一至二拍 两臂同时向后绕至上举,同时身体后波浪
第三至四拍 右手斜上举,左手斜上举,成跪座姿势
第五至六拍 同 1-2
第七至八拍 左脚向左侧点地,同时下侧腰两臂侧平举头向左 斜下方
第八个八拍:

第一至二拍 左脚上前一步,右脚并左脚成并立,同时手三位
第三至四拍 原地碎步同时右手始依次手波浪一次
第五至六拍 上左脚,右脚并左脚,同时双脚向左并转 180° 手三位
第七至八拍 右脚上步成站立,左脚后点地,同时右臂前举左 臂后下举
第九个八拍:

第一至二拍 屈膝并立碎步后退,同时两臂经交叉后打开至侧举
第三至四拍 左脚支撑右脚在左外侧点地,同时两臂交叉上举, 抬头踏腰
第五至六拍 双脚并立自转 360°,同时两臂下举
第七至八拍 左脚上步成右脚后点地,同时右臂前上举,左臂 后下举
艺术体操球操规定动作图解
预备姿势:面向 1点,立正姿势站立,两臂自然下垂,右手持球。
第一个八拍:

1—2 右脚向右侧一步,左脚并右脚,同时右手持球向外“8” 字绕环,左臂侧举。
3—4 面向 2 点右脚上步成弓步,同时右手持球上举,左臂侧举。
5—6 保持姿势,球沿右臂滚落至腋下,同时左手扶球。
7—8 双脚并立向左转 180°面向 6 点,同时双手体后托球。
第二个八拍:

1—4 左脚开始向前碎步跑,同时双臂胸臂滚球。
5—8 右脚并左脚屈膝,同时双手持球,由右向左“8”字绕环 成左脚半蹲,左腿屈膝后点,同时双臂前斜下举、低头。
第三个八拍:

1—4 碎步后退,同时双手胸前左右臂交换揉球。
5—8 右脚向右一步成弓步,左脚斜后点地,同时右手胸臂滚 球成侧举,左臂斜上举。
第四个八拍:

1—2 立脚尖,碎步后退,同时右臂持球,由前向上绕至后斜 上举,左手前斜下举。
3—4 动作同 1—2,唯手臂相反 5— 屈膝踢后腿,同时双手拍球一次, 6— 并立双手接反弹球
第五个八拍:

1—4 弧形跑,左手持球,同时向外“8”字绕环,右臂侧举。
5—6 面向 2 点,双脚并立,同时双手持球斜上举。
第六个八拍:

1—2 右臂始,交换臂滚球至右手。
3—4 与 1—2 同手臂相反
5— 右弓步同时右手小抛至左手向下举接球
6—与 5 相反 7—8 上右脚,侧吸腿向右转体 360°,同时体后交接球,至 左手体前还原球至右手。
第七个八拍:

1—4 面向 2 点,碎步跑,同时右手持球,向内“8”字绕环, 左手同右手。
5—8 左脚上步直立,右脚后点,同时右手持球前斜上举,左 手后下举。
第八个八拍:

1—2 面向 2 点,左脚波儿卡,同时右手体前拍球二次。
3—4 与 1—2 同动作相反。
5—8 同 1—4 图(31) 图(32)
第九个八拍:

1—2 并立左转向 6 点,双手体后托球。
3—4 向前并步跳,同时右手体前小抛球。
5—6 跨跳抛球。
7—8 并立,双手接球屈臂于胸前持球。
第十个八拍:

1—2 面向第 4 点半蹲,同时右手拔地滚球。
3—4 于球后碎步跑,两臂经前举打开至侧。
第十一个八拍:

1—2 在球上方小跳,成半蹲将球置于膝下,同时双手撑地。
3—6 双臂支撑,腹滚球。
7—8跪立、肩臂滚球,成跪座,双手体后接球,右手持球向外“8” 字,左手撑地
第十二个八拍:

1—4 右脚侧出,成左腿跪立,同时右手持球向外“8”字,左 手撑地。
5— 右脚向 2 点上步,左脚并右脚。
6—7 上右脚立,左脚后举,向右转体 360°,同时右手持球头 上向外“8”字。
8— 左脚上步成弓步,右手体后持球,左手前上举,头看前方。